中国现代教育装备
中华人民共和国教育部主管 中国高等教育学会主办
ISSN 1672-1438 CN 11-4994/T
中国期刊全文数据库 中文科技期刊数据库
中国核心期刊遴选数据库 国家哲学社会科学学术期刊数据库
首页 杂志简介 杂志目录 期刊封面 推荐阅读 顾问专家 投稿须知 投稿查询 订阅须知 广告业务
您当前的位置:中国现代教育装备 >> 首页 >> 通知公告
高教 普教
总477期 总475期 总473期
总471期 总469期 总467期
总465期 总463期 总461期
总459期 总457期 总455期
 装备时空 更多>>
北京教育装备行业协会教学实验工作部召开主任工作会议
 编务说明 更多>>
 通知公告  
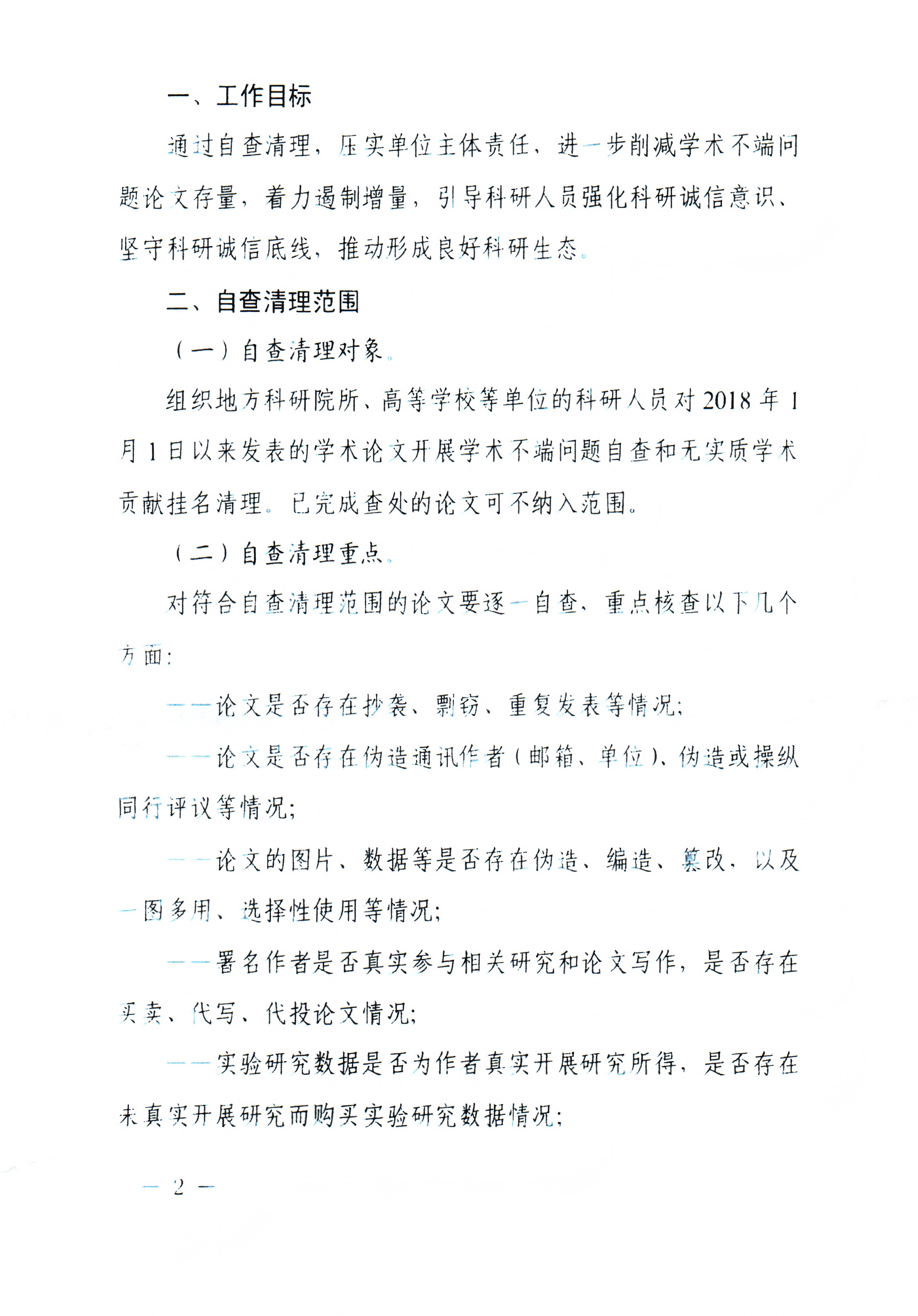
【文件】科技部办公厅关于开展论文学术不端自查和挂名现象清理工作的通知(国科办监〔2023〕53号)
来源:科技部 时间:2026-1-5 14:03:17


本网版权声明:
凡本刊本网发布的所有文字作品,版权均属于《中国现代教育装备》杂志(www.zgxdjyzb.com),未经本刊本网授权不得转载、摘编、伪原创或利用其它方式使用。违者本刊本网将追究相关法律责任。
凡本刊本网发布的照片、视频,属本刊本网原创或已获作者本人授权。未经授权,擅自使用者,本刊本网及相关权益人将追究其相关法律责任。
关于我们 | 期刊导读 | 顾问专家 | 法律声明 | 广告业务

Copyright(C) 《中国现代教育装备》杂志社有限责任公司 版权所有 
地址:北京市海淀区学院路35号世宁大厦一层108室(100191)
高教邮箱:cn11_4994@263.net
基教邮箱:cn11_4994@163.com
电话:010-82098610

中国现代教育装备微信公众号二维码